极客信创备份一体机:JK-UU522H
产品定位 JK-UU522H信创备份一体机是一款基于国产化服务器的一体化设备,集成了极客自主研发的数据备份恢复系统。主要面向国家重点行业国产化备份需求设计,实现基础硬件、基础软件和应用软件的全面国产化,提供适配性良好稳定的软硬件一体机,广泛满足各行业备份需求,保障数据备份与存储的安全性。

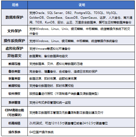
CDM备份方式:支持原格式数据备份,提升数据恢复效率,盘活备份数据;传统备份方式:支持传统不挂盘的数据集备份,并支持数据归档长期存放; 自带压缩功能的存储池:数据存储池具备存储即压缩功能,压缩比最高可达3:1以上,大幅降低备份数据的存储成本。